abbyra.info
Meditation App
Interaction Design, App Design, UX/UI
In a modern and competitive society people often fail to control and maintain their high level of stress and depression. This manifests in health issues and even people delaying progress in their lives, to focus on working harder to increase their quality of life. This change gives them more time to remain self-focused and it helps them to find more information for their wellness and self-care. Apps focusing on self-care, particularly meditation apps, are a convenient way to help people release some of their daily stress. Today, the number of people who meditate globally is estimated to be between 200 and 500 million, and approximately 52 million users download the top 10 meditation apps. Through this project, I analyzed the users needs and expectations while using a meditation app. The goal, to discover opportunities for developing meditation app features and tools that can provide a useful and unique experience and differentiate it from competitors.
–
Mentor:
Heejeong Seong
–
Collaborators:
Individual Project
–
Role:
Research, Concept Development, UX/UI Design, Art Direction, Animation
–
Tools:
Miro, Figma, Photoshop, Illustrator, After Effects





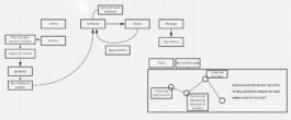
From the research, I was able to find the background of meditation apps and define the problems that users have as well as their goals. Even though there are almost $2 billion sizes of market growth in the meditation industry and more than 52 million users downloaded the top 10 meditation apps in 2019, I was able to find that not the actual people, at least who answered the survey, are having enough experience with the service that app provides. Mostly, one, they were too busy in their work schedule to catch up all the meditation contents and two, just didn't have enough getting better feeling since it was just about the auditory element and three, there are so many needs they are looking for in terms of choosing the right contents for the mood. There are still so many benefits that meditation gives people especially when they have extremely high stresses or social anxiety disorder. I wanted to promote the positive effect of doing meditation but also actually provide the users the opportunities to visually explore their emotional shifts by tracking down their mood diaries or curves and possibly connecting them with doctors as part of app service who cannot afford much money to see the actual doctor or too busy to make a time to see them.


More Works
Meditation App
Interaction Design, App Design, UX/UI
In modern society, people are often failed to control or maintain their high level of stress and depression, at some extent, because of their different lifestyles - hardworking, marry later, delay having children. This change gave them more time to remain self-focused and it helped them to be able to easily find more information for their wellness and self-care especially with the benefit of internet access. Self care apps, particularly meditation apps, help them to meet their needs and release some of their daily stresses in the most convenient way. Today, the number of people who meditate globally is estimated to be anywhere between 200 and 500million and there are about 52 million app users who downloaded top 10 meditation apps. Through this project, I wanted to discover the users need and expectations when they are using the meditation app but also find the opportunities for the new app to provide an unique experience that differentiate the service among the others.
_
Mentor: Heejeong Seong
_
Collaborators: Individual Project
_
Role: Research, Concept Development, UX/UI Design,
Art Direction, Design, Animation
_
Tools: Miro, Photoshop, Figma, Illustrator, After Effects






From the research, I was able to find the background of meditation apps and define the problems that users have as well as their goals. Even though there are almost $2 billion sizes of market growth in the meditation industry and more than 52 million users downloaded the top 10 meditation apps in 2019, I was able to find that not the actual people, at least who answered the survey, are having enough experience with the service that app provides. Mostly, one, they were too busy in their work schedule to catch up all the meditation contents and two, just didn't have enough getting better feeling since it was just about the auditory element and three, there are so many needs they are looking for in terms of choosing the right contents for the mood. There are still so many benefits that meditation gives people especially when they have extremely high stresses or social anxiety disorder. I wanted to promote the positive effect of doing meditation but also actually provide the users the opportunities to visually explore their emotional shifts by tracking down their mood diaries or curves and possibly connecting them with doctors as part of app service who cannot afford much money to see the actual doctor or too busy to make a time to see them.
Research/Affinity Diagram:

Information Architecture:
